|
近日,黑龙江齐齐哈尔市的宋女士向极目新闻反映,她的孩子郭同学就读于齐齐哈尔市碾子山区第一小学。2024年12月,郭同学在课间时间和同班同学踢足球时,不慎被足球伤到了右眼,导致其视力严重下降,视网膜震荡,但学校没有承担责任。她希望当地相关部门进行调查,依法追责。

医院诊断单

医院诊断单
孩子课间踢足球时伤到右眼
宋女士告诉极目新闻记者,郭同学今年11岁,目前就读于齐齐哈尔市碾子山区第一小学六年级。2024年12月9日,郭同学和同班的几名学生趁着课间在学校操场踢足球。其间,张同学在发球时后退几步,助力小跑踢足球,不慎伤到了郭同学的右眼,导致他眼前一片漆黑,存在恶心、头晕等不适反应。随后,几名学生将郭同学搀扶到教室。
宋女士称,事发后她带着郭同学前往医院检查,医院诊断单显示其右眼结膜充血,视网膜震荡和眼球挫伤,伴有圆形出血点。由于夜晚右眼视线模糊,并存在头晕、恶心等情况,郭同学请假在家休养,直到2025年寒假结束开学一周后,才返校上课。自去年12月至今,郭同学每隔一段时间都会去医院进行复查,他的右眼视力在不断下降,并出现散光、弱视等症状。其性格由原本的开朗乐观,变得内向。
记者获悉,宋女士得知张同学系该校足球队队员,并多次联系学校要求查看监控录像,但被学校告知因监控设备维修维护,视频数据被格式化处理无法查看为由拒绝,校方相关人员还开具了证明。另外,该校工作人员还开具证明称,张同学不是学校足球队队员。记者注意到,两份证明均为手写,学校没有盖章。

学校开具的证明 
学校开具的证明
据悉,碾子山区第一小学的校纪校规安全管理制度明确提出“课间活动要合理选择活动项目,不得进行危险动作。如不得进行足球、篮球等有危险性的活动,避免砸伤、踢伤他人。”而孩子在无教师看管的课间踢足球时被伤到右眼,宋女士认为学校存在监管失职的责任。
对此,她将该情况反映至碾子山区教育局。2025年3月和4月,该区教育局曾两次组织事故双方学生家长、学校相关人员开展协商。经过沟通,张同学的家长承诺支付郭同学右眼受伤后的首次检查治疗费500元,对于此后郭同学多次定期复查、治疗产生的数万元医药费,张同学的家长拒绝赔偿。
教育局称系学生个人行为致伤
9月27日,极目新闻记者联系了碾子山区教育局。相关工作人员表示,郭同学受伤系课间参与自发组织的踢球活动中意外发生,不属于学校组织或体育课统一活动,齐齐哈尔市碾子山区第一小学校不承担相关责任,建议双方学生家长自行协商处理。



齐齐哈尔市碾子山区教育局出具的答复函
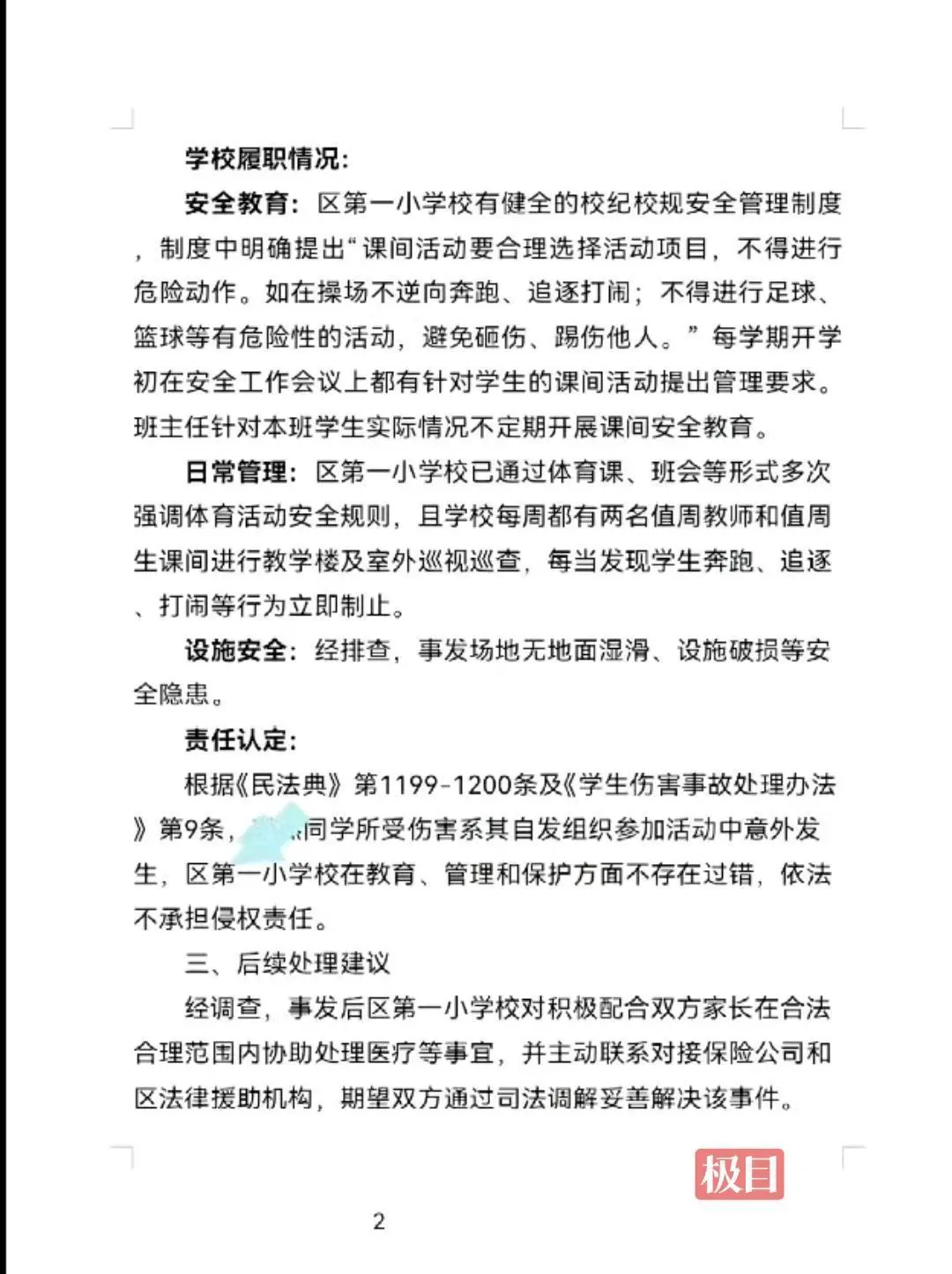
此前,齐齐哈尔市碾子山区教育局出具了“关于区第一小学校校园安全事件的答复函”。内容显示:2024年12月9日,郭同学在课间自由活动时自发组织与同学踢足球,过程中该班的张同学将球踢到郭同学的右眼上,导致郭同学右眼受伤。事发后,郭同学被送医治疗,双方家长协商解决此事,张同学的家长支付了500元的医院检查治疗费用。
经核实,该活动为课间自由活动时学生自发组织的娱乐行为,未涉及危险器械或违反校规的激烈对抗,事发场地无地面湿滑、设施破损等安全隐患。根据《民法典》及《学生伤害事故处理办法》相关规定,郭同学所受伤害系其自发组织参加活动中意外发生,区第一小学校在教育、管理和保护方面不存在过错,依法不承担侵权责任。 27日,郭同学此前所在班级的班主任戴老师(化姓)告诉记者,目前此事已处理,暂不方便透露更多情况。随后,记者多次联系齐齐哈尔市碾子山区第一小学校副校长,未获回应。
记者获悉,宋女士此前曾向齐齐哈尔市碾子山区纪委监委投递实名举报信,当地有关部门调查后,回应其“查否”。目前,她已通过法律途径进行维权。
来源:极目新闻
|